logback 日志异步化输出对性能的影响

logback 日志异步化输出对性能的影响

场景

Java在每次请求结束后都会输出日志记录每次请求的相关信息,一个QPS对应一次日志的输出。

异步化基本百利而无一害,特定的场景、机器下可以数倍提升效率

结论

  • 异步化对性能的影响取决于日志的多少和机器CPU的核数
  • logback日志异步化主要是写日志逻辑变成了单线程,没有锁
  • 异步化后性能有10-15%的提升(Profiling看到日志相关的CPU占比从13%降到6.5%)
  • 异步输出条件下,日志多少对性能的影响有,但是不明显(15%以内)
  • 如果是同步输出日志,开启延迟flush log(false //flush policy)能有5%的性能提升
  • 异步化后再开启延迟flush log对性能提升不明显(Profiling看到log flush的CPU从1.2%降到0.4%)
  • slf4j只是个接口框架,JUL/log4j2和logback是具体实现,logback是log4j的升级版
  • 如果一秒钟日志输出达到6M(主要取决于条数),那么异步化能提升一倍的性能(日志太多的时候同步下CPU跑不满)
  • 同步日志输出场景下瓶颈主要在同步锁而不是磁盘写日志(顺序写磁盘)
  • 从Profiler堆栈来看异步后锁和日志输出部分占比明显降低
  • CPU核数越多意味着并发越多,那么同步异步和immediateFlush的影响越明显
  • 异步化输出日志后对avg rt 和 rt 95%线下降影响非常明显,也更稳定
  • immediateFlush 对同步影响比较明显(一倍),主要是因为每次刷盘慢导致别的线程等锁时间长,在异步场景下基本不明显
  • immediateFlush为false有丢日志的风险,异步后没有必要再设immediateFlush为false
  • 延迟Flush的cache取决于JDK的BufferedOutputStream缓冲大小,默认8K,不可更改
  • 异步后日志输出的瓶颈在于单核能力,Intel(R) Xeon(R) Platinum 8163 CPU @ 2.50GHz 输出能力大概是每秒20万条日志

测试数据

4核的机器下性能提升没这么明显,因为锁争抢没这么激烈

image.png

4.9内核下, 异步对rt影响明显, 似乎是4.9对锁的处理更好:

image.png

2.6.32下异步对rt影响不是很大

image.png

image.png

加大120线程并发,可以看到tps提升明显但是rt仍然不明显

image.png

如果将 sql.log 改为error级别,tps上升到30000,rt比info也有将近10%的提升,这个rt的提升是因为tps提升导致的。(都是异步输出的场景下)

image.png

同步情况下的profiler

recordSQL: 12.9%
logback.doAppend: 10%

image.png

异步情况下的profiler:

recordSQL: 3.7%
image.png

logback.doAppend: 2.63%

image.png

在16个core的机器上锁争抢更明显

99.8%的锁都是doApend

image.png

同步和异步以及immediateFlush的影响

16core的机器

image.png

结论:同步输出的情况下immediateFlush 为false性能有一倍的提升(但是异常退出的情况下有丢日志风险)
异步输出是同步的4倍(这个差异依赖于cpu核数、业务逻辑的特点等),在异步的情况下immediateFlush无所谓,所以王者还是异步输出,同时异步输出对rt 95%线下降非常明显

一个业务逻辑稍微慢点的场景

异步输出日志点查场景tps11万+,同步输出日志后点查tps4万+,同时jstack堆栈也能看到333个BLOCKED堆栈:

1
2
3
4
5
6
7
8
9
10
11
12
13
14
15
16
17
18
19
20
21
22
23
24
25
26
27
28
29
30
31
32
33
34
35
36
37
38
39
40
41
42
43
44
45
46
47
48
49
50
51
52
53
54
55
56
57
58
59
60
61
62
63
64
65
66
67
68
69
70
71
72
73
#[ 210s] threads: 400, tps: 0.00, reads/s: 115845.43, writes/s: 0.00, response time: 7.57ms (95%)
#[ 220s] threads: 400, tps: 0.00, reads/s: 116453.12, writes/s: 0.00, response time: 7.28ms (95%)
#[ 230s] threads: 400, tps: 0.00, reads/s: 116400.31, writes/s: 0.00, response time: 7.33ms (95%)
#[ 240s] threads: 400, tps: 0.00, reads/s: 116025.35, writes/s: 0.00, response time: 7.48ms (95%)
#[ 250s] threads: 400, tps: 0.00, reads/s: 45260.97, writes/s: 0.00, response time: 29.57ms (95%)
#[ 260s] threads: 400, tps: 0.00, reads/s: 41598.41, writes/s: 0.00, response time: 29.07ms (95%)
#[ 270s] threads: 400, tps: 0.00, reads/s: 41939.98, writes/s: 0.00, response time: 28.96ms (95%)
#[ 280s] threads: 400, tps: 0.00, reads/s: 40875.48, writes/s: 0.00, response time: 29.16ms (95%)
#[ 290s] threads: 400, tps: 0.00, reads/s: 41053.73, writes/s: 0.00, response time: 29.07ms (95%)

--- 1687260767618 ns (100.00%), 91083 samples
[ 0] ch.qos.logback.classic.sift.SiftingAppender
[ 1] ch.qos.logback.core.AppenderBase.doAppend
[ 2] ch.qos.logback.core.spi.AppenderAttachableImpl.appendLoopOnAppenders
[ 3] ch.qos.logback.classic.Logger.appendLoopOnAppenders
[ 4] ch.qos.logback.classic.Logger.callAppenders
[ 5] ch.qos.logback.classic.Logger.buildLoggingEventAndAppend
[ 6] ch.qos.logback.classic.Logger.filterAndLog_0_Or3Plus
[ 7] ch.qos.logback.classic.Logger.info
[ 8] com.taobao.tddl.common.utils.logger.slf4j.Slf4jLogger.info
[ 9] com.taobao.tddl.common.utils.logger.support.FailsafeLogger.info
[10] com.alibaba.cobar.server.util.LogUtils.recordSql
[11] com.alibaba.cobar.server.ServerConnection.innerExecute
[12] com.alibaba.cobar.server.ServerConnection.innerExecute
[13] com.alibaba.cobar.server.ServerConnection$1.run
[14] com.taobao.tddl.common.utils.thread.FlowControlThreadPool$RunnableAdapter.run
[15] java.util.concurrent.Executors$RunnableAdapter.call
[16] java.util.concurrent.FutureTask.run
[17] java.util.concurrent.ThreadPoolExecutor.runWorker
[18] java.util.concurrent.ThreadPoolExecutor$Worker.run
[19] java.lang.Thread.run

"ServerExecutor-3-thread-480" #753 daemon prio=5 os_prio=0 tid=0x00007f8265842000 nid=0x26f1 waiting for monitor entry [0x00007f82270bf000]
java.lang.Thread.State: BLOCKED (on object monitor)
at ch.qos.logback.core.AppenderBase.doAppend(AppenderBase.java:64)
- waiting to lock <0x00007f866dcec208> (a ch.qos.logback.classic.sift.SiftingAppender)
at ch.qos.logback.core.spi.AppenderAttachableImpl.appendLoopOnAppenders(AppenderAttachableImpl.java:48)
at ch.qos.logback.classic.Logger.appendLoopOnAppenders(Logger.java:282)
at ch.qos.logback.classic.Logger.callAppenders(Logger.java:269)
at ch.qos.logback.classic.Logger.buildLoggingEventAndAppend(Logger.java:470)
at ch.qos.logback.classic.Logger.filterAndLog_0_Or3Plus(Logger.java:424)
at ch.qos.logback.classic.Logger.info(Logger.java:628)
at com.taobao.tddl.common.utils.logger.slf4j.Slf4jLogger.info(Slf4jLogger.java:42)
at com.taobao.tddl.common.utils.logger.support.FailsafeLogger.info(FailsafeLogger.java:102)
at com.alibaba.cobar.server.util.LogUtils.recordSql(LogUtils.java:115)
at com.alibaba.cobar.server.ServerConnection.innerExecute(ServerConnection.java:874)
- locked <0x00007f87382cb108> (a com.alibaba.cobar.server.ServerConnection)
at com.alibaba.cobar.server.ServerConnection.innerExecute(ServerConnection.java:569)
- locked <0x00007f87382cb108> (a com.alibaba.cobar.server.ServerConnection)
at com.alibaba.cobar.server.ServerConnection$1.run(ServerConnection.java:402)
at com.taobao.tddl.common.utils.thread.FlowControlThreadPool$RunnableAdapter.run(FlowControlThreadPool.java:480)
at java.util.concurrent.Executors$RunnableAdapter.call(Executors.java:511)
at java.util.concurrent.FutureTask.run(FutureTask.java:266)
at java.util.concurrent.ThreadPoolExecutor.runWorker(ThreadPoolExecutor.java:1152)
at java.util.concurrent.ThreadPoolExecutor$Worker.run(ThreadPoolExecutor.java:627)
at java.lang.Thread.run(Thread.java:861)

- waiting to lock <0x00007f866dcec208> (a ch.qos.logback.classic.sift.SiftingAppender)
- waiting to lock <0x00007f866dcec208> (a ch.qos.logback.classic.sift.SiftingAppender)
- waiting to lock <0x00007f866dcec208> (a ch.qos.logback.classic.sift.SiftingAppender)
- waiting to lock <0x00007f866dcec208> (a ch.qos.logback.classic.sift.SiftingAppender)
- waiting to lock <0x00007f866dcec208> (a ch.qos.logback.classic.sift.SiftingAppender)
- waiting to lock <0x00007f866dcec208> (a ch.qos.logback.classic.sift.SiftingAppender)
- waiting to lock <0x00007f866dcec208> (a ch.qos.logback.classic.sift.SiftingAppender)
- locked <0x00007f866dcec208> (a ch.qos.logback.classic.sift.SiftingAppender)
- waiting to lock <0x00007f866dcec208> (a ch.qos.logback.classic.sift.SiftingAppender)
- waiting to lock <0x00007f866dcec208> (a ch.qos.logback.classic.sift.SiftingAppender)
- waiting to lock <0x00007f866dcec208> (a ch.qos.logback.classic.sift.SiftingAppender)
- waiting to lock <0x00007f866dcec208> (a ch.qos.logback.classic.sift.SiftingAppender)
- waiting to lock <0x00007f866dcec208> (a ch.qos.logback.classic.sift.SiftingAppender)
- waiting to lock <0x00007f866dcec208> (a ch.qos.logback.classic.sift.SiftingAppender)
- waiting to lock <0x00007f866dcec208> (a ch.qos.logback.classic.sift.SiftingAppender)
- waiting to lock <0x00007f866dcec208> (a ch.qos.logback.classic.sift.SiftingAppender)

immediateFlush true/false 以及同步异步对tps的影响

image.png

结论:同步输出的情况下immediateFlush 为false性能有一倍的提升(但是异常退出的情况下有丢日志风险)异步输出是同步的4倍(这个差异依赖于cpu核数、业务逻辑的特点等),在异步的情况下immediateFlush无所谓,所以王者还是异步输出,同时异步输出对rt 95%线下降非常明显

异步配置

    <appender name="asyncROOT" class="ch.qos.logback.classic.AsyncAppender">
        <queueSize>1000</queueSize>
        <maxFlushTime>3000</maxFlushTime>
				<discardingThreshold>0</discardingThreshold>
        <neverBlock>true</neverBlock>
        <appender-ref ref="ROOT"/>
		</appender>

JDK中BufferedOutputStream Buffer大小

/** 
 * Creates a new buffered output stream to write data to the 
 * specified underlying output stream. 
 * 
 * @param   out   the underlying output stream. 
 */  
public BufferedOutputStream(OutputStream out) {  
    this(out, 8192);  
}  

尝试改大buffer基本没什么明显的影响

测试环境2个节点的DRDS-Server,每个节点4Core8G(机型sn1)

tps 100秒每个节点输出日志大小
不输出日志 35097
sql.log+同步 28891 292M
sql.log+异步 32164 292M
sql.log+com.taobao/trace+异步 28894 670M
sql.log+com.taobao/trace+同步 13248

com.taobao/trace 指的是将com.taobao.*设为trace输出,以增加输出日志量。

是否开启immediateFlush(默认true)

tps 100秒每个节点输出日志大小
同步+immediateFlush 27610 282M
同步 29554 303M
异步+immediateFlush 31100 245M
异步 31150 260M

(这个表格和前面的表格整体tps不一致,前一个表格是晚上测试,这个表格是上午测试的,不清楚是否环境受到了影响)

总结

关键结论见最前面,但是要结合自己场景输出日志的速度,日志输出越少影响越不明显,机器核数越多会越明显,总的原因就是logback的 AppenderBase的doAppend()函数需要同步

public synchronized void doAppend(E eventObject)

案例

Logback 异步日志处理能力分析

环境信息

32C128G

单条日志较大 len=1137

top

1
2
3
4
5
6
7
  PID USER      PR  NI    VIRT    RES    SHR S %CPU %MEM     TIME+ COMMAND
13200 admin 20 0 128.6g 78.6g 22864 R 85.1 63.5 15:13.50 AsyncAppende //异步写日志
13389 admin 20 0 128.6g 78.6g 22864 R 42.1 63.5 1:33.49 logback-5 --压缩

PID USER PR NI VIRT RES SHR S %CPU %MEM TIME+ COMMAND
13200 admin 20 0 128.6g 78.5g 22864 R 85.1 63.5 15:54.71 AsyncAppender-W
13456 admin 20 0 128.6g 78.5g 22864 R 73.5 63.5 1:49.45 logback-6

日志内容

1
2
3
4
5
6
[len=1137] select 1 /*skkkkkkkkkkkkkkkkkkkkkkkkkkkkkkkkkkkkkkkkkkkkkkkkkkkkkkkkkkkkkkkkkkkkkkkkkkkkkkkkkkkkkkkkkkkkkkkkkkkkkkkkkkkkkkkkkkkkkkkkkkkkkkkkkkkkkkkkkkkkkkkkkkkkkkkkkkkkkkkkkkkkkkkkkkkkkkkkkkkkkkkkkkkkkkkkkkkkkkkkkkkkkkkkkkkkkkkkkkkkkkkkkkkkkkkkkkkkkkkkkkkkkkkkkkkkkkkkkkkkkkkkkkkkkkkkkkkkkkkkkkkkkkkkkkkkkkkkkkkkkkkkkkkkkkkkkkkkkkkkkkkkkkkkkkkkkkkkkkkkkkkkkkkkkkkkkkkkkkkkkkkkkkkkkkkkkkkkkkkkkkkkkkkkkkkkkkkkkkkkkkkkkkkkkkkkkkkkkkkkkkkkkkkkkkkkkkkkkkkkkkkkkkkkkkkkkkkkkkkkkkkkkkkkkkkkkkkkkkkkkkkkkkkkkkkkkkkkkkkkkkkkkkkkkkkkkkkkkkkkkkkkkkkkkkkkkkkkkkkkkkkkkkkkkkkkkkkkkkkkkkkkkkkkkkkkkkkkkkkkkkkkkkkkkkkkkkkkkkkkkkkkkkkkkkkkkkkkkkkkkkkkkkkkkkkkkkkkkkkkkkkkkkkkkkkkkkkkkkkkkkkkkkkkkkkkkkkkkkkkkkkkkkkkkkkkkkkkkkkkkkkkkkkkkkkkkkkkkkkkkkkkkkkkkkkkkkkkkkkkkkkkkkkkkkkkkkkkkkkkkkkkkkkkkkkkkkkkkkkkkkkkkkkkkkkkkkkkkkkkkkkkkkkkkkkkkkkkkkkkkkkkkkkkkkkkkkkkkkkkkkkkkkkkkkkkkkkkkkkkkkkkkkkkkkkkkkkkkkkkkkkkkkkkkkkkkkkkkkkkkkkkkkkkkkkkkkkkkkkkkkkkkkkkkkkkkkkkkkkkkkkkkkkkkkkkkkkkkkkkkkkkkkkkkkkkkkkkkkkkkkkkkkkkkkkkkkkkkkkkkkkkkkkkkkkkkkkkkkkkkkkkkkkkkkkkkkkkkkkkkkkkkkkkkkkkkkkkkkkkkkkkkkkkkkkkkkkkkkkkkkkkkkkkkkkkkkkkkkkkkkkkkkkkkkkkkkkkkkkkkk*/

[ 408s] threads: 360, tps: 0.00, reads/s: 78817.18, writes/s: 0.00, response time: 15.55ms (95%)
[ 409s] threads: 360, tps: 0.00, reads/s: 85020.78, writes/s: 0.00, response time: 12.70ms (95%)
[ 410s] threads: 360, tps: 0.00, reads/s: 86073.08, writes/s: 0.00, response time: 12.83ms (95%)
[ 411s] threads: 360, tps: 0.00, reads/s: 84357.86, writes/s: 0.00, response time: 12.90ms (95%)

平均每分钟输出日志内容 13个512MB日志文件,每秒100MB的输出能力

每条日志len=150

1
2
3
4
5
6
7
[len=150] SELECT 1 /*skkkkkkkkkkkkkkkkkkkkkkkkkkkkkkkkkkkkkkkkkkkkkkkkkkkkkkkkkkkkkkkkkkkkkkkkkkkkkkkkkkkkkkkkkkkkkkkkkkkkkkkkkkkkkkkkkkkkkkkkkkkkkkkkkkkkkkk*/ 

[ 10s] threads: 120, tps: 0.00, reads/s: 185004.17, writes/s: 0.00, response time: 1.77ms (95%)
[ 11s] threads: 120, tps: 0.00, reads/s: 188139.08, writes/s: 0.00, response time: 1.73ms (95%)
[ 12s] threads: 120, tps: 0.00, reads/s: 185597.99, writes/s: 0.00, response time: 1.74ms (95%)
[ 13s] threads: 120, tps: 0.00, reads/s: 188732.07, writes/s: 0.00, response time: 1.74ms (95%)
[ 14s] threads: 120, tps: 0.00, reads/s: 188982.57, writes/s: 0.00, response time: 1.74ms (95%)

减小日志

1
2
3
4
5
6
7
8
9
10
[len=46] SELECT 1 /*skkkkkkkkkkkkkkkkkkkkkkkkkkkkkkk*/ 

PID USER PR NI VIRT RES SHR S %CPU %MEM TIME+ COMMAND
15646 admin 20 0 128.4g 78.1g 22976 R 82.8 63.2 4:45.75 AsyncAppender-W
15958 admin 20 0 128.4g 78.1g 22976 R 46.0 63.2 0:27.01 logback-5
15664 admin 20 0 128.4g 78.1g 22976 R 29.8 63.2 1:47.70 Processor2-W
15666 admin 20 0 128.4g 78.1g 22976 R 29.8 63.2 1:48.03 Processor3-W

PID USER PR NI VIRT RES SHR S %CPU %MEM TIME+ COMMAND15646 admin 20 0 128.4g 78.1g 22976 R 82.8 63.2 4:45.75 AsyncAppender-W
15958 admin 20 0 128.4g 78.1g 22976 R 46.0 63.2 0:27.01 logback-515664 admin 20 0 128.4g 78.1g 22976 R 29.8 63.2 1:47.70 Processor2-W15666 admin 20 0 128.4g 78.1g 22976 R 29.8 63.2 1:48.03 Processor3-W

select 1日志

1
2
3
4
5
6
7
8
9
10
11
12
[len=8] SELECT 1 

[ 10s] threads: 120, tps: 0.00, reads/s: 185004.17, writes/s: 0.00, response time: 1.77ms (95%)
[ 11s] threads: 120, tps: 0.00, reads/s: 188139.08, writes/s: 0.00, response time: 1.73ms (95%)
[ 12s] threads: 120, tps: 0.00, reads/s: 185597.99, writes/s: 0.00, response time: 1.74ms (95%)
[ 13s] threads: 120, tps: 0.00, reads/s: 188732.07, writes/s: 0.00, response time: 1.74ms (95%)
[ 14s] threads: 120, tps: 0.00, reads/s: 188982.57, writes/s: 0.00, response time: 1.74ms (95%)

PID USER PR NI VIRT RES SHR S %CPU %MEM TIME+ COMMAND
15646 admin 20 0 128.3g 78.1g 22976 R 81.5 63.2 3:37.77 AsyncAppender-W
16849 admin 20 0 128.3g 78.1g 22976 R 37.7 63.2 0:26.85 logback-8
16066 admin 20 0 128.3g 78.1g 22976 S 33.8 63.2 0:33.07 logback-7

点查日志

1
2
3
4
5
6
7
8
9
10
11
12
13
14
15
[len=43] SELECT *, pad FROM sbtest1 WHERE id=5000089

[ 31s] threads: 360, tps: 0.00, reads/s: 120084.93, writes/s: 0.00, response time: 3.20ms (95%)
[ 32s] threads: 360, tps: 0.00, reads/s: 119897.70, writes/s: 0.00, response time: 3.21ms (95%)
[ 33s] threads: 360, tps: 0.00, reads/s: 120158.21, writes/s: 0.00, response time: 3.20ms (95%)
[ 34s] threads: 360, tps: 0.00, reads/s: 119777.94, writes/s: 0.00, response time: 3.22ms (95%)
[ 35s] threads: 360, tps: 0.00, reads/s: 120047.95, writes/s: 0.00, response time: 3.20ms (95%)
[ 36s] threads: 360, tps: 0.00, reads/s: 118585.32, writes/s: 0.00, response time: 3.23ms (95%)
[ 37s] threads: 360, tps: 0.00, reads/s: 119351.12, writes/s: 0.00, response time: 3.20ms (95%)

PID USER PR NI VIRT RES SHR S %CPU %MEM TIME+ COMMAND
15644 admin 20 0 128.5g 78.3g 22976 R 99.9 63.3 1:12.14 logback-1
15646 admin 20 0 128.5g 78.3g 22976 R 65.6 63.3 8:46.11 AsyncAppender-W
15659 admin 20 0 128.5g 78.3g 22976 R 25.5 63.3 2:53.82 Processor0-R
15662 admin 20 0 128.5g 78.3g 22976 S 25.5 63.3 3:06.63 Processor1-W

后端RDS快打满了

案例总结

len表示日志长度

len=43 ,点查 len=8 select 1 [len=150] SELECT 1 [len=1137] select 1
QPS 12万(rds瓶颈) 18.6万(写日志单线程瓶颈) 18.5万 8.5万(磁盘瓶颈)

因为调度问题 异步写日志进程很难跑满CPU, 最多跑到80%左右

单核按条输出能力在 18万条每秒左右(Intel(R) Xeon(R) Platinum 8269CY CPU @ 2.50GHz)

如果日志太大会受限于物理磁盘写出能力,测试环境最大输出能力是每秒 100MB

16core VS 32 Core 案例比较

如果都是用一半超线程,32 Core基本能达到16Core的1.9倍性能

下图上半部分是32C,下半部分是16C

image-20220810160155192

对应CPU状态

image-20220810160241298

image-20220810160249972

如果都改用物理核后,32Core VS 16Core是 25万 VS 15万,大概提升有1.67倍,不到2倍

同时看到perf 也是打了7折,这应该是core太多后应用代码内部锁竞争太激励

横向比较

logback、log4j2等横向关系和性能比较分析

日志框架

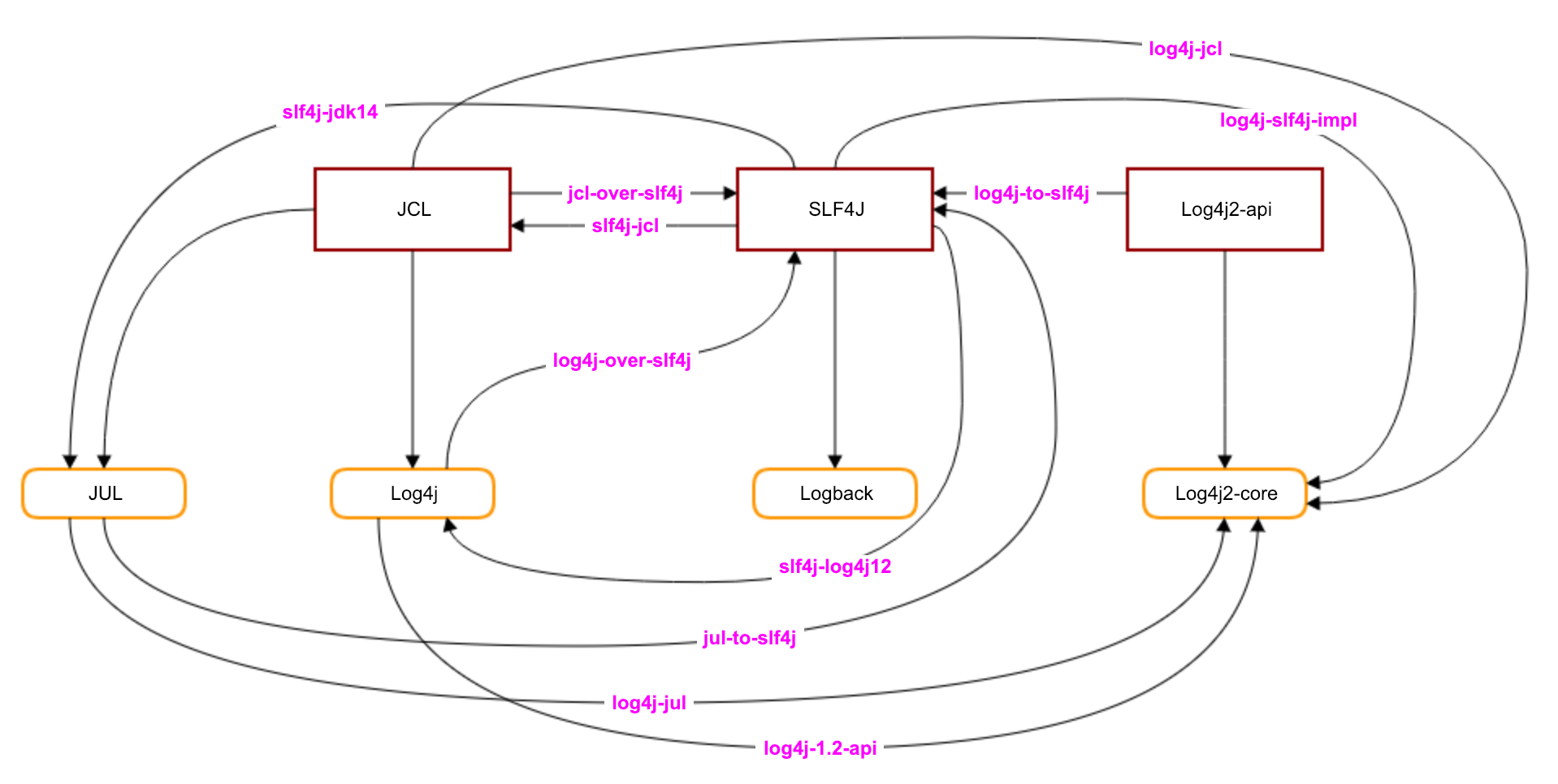
紫色为接口类,蓝色为实现,白色为转换
image.png

log4j-over-slf4j和slf4j-log4j12之所以不能共存,是因为它俩可以造成循环依赖!从图中可以看到,有不少会造成循环依赖的场景,比如jul-to-slf4j与slf4j-jdk14、jcl-over-slf4j与JCL等,有些jar的共存会让调用方产生困惑,不知道具体调用哪个

image-20220907151035617

性能比较

image.png

  • 可见在同步日志模式下, Logback的性能是最糟糕的.
  • 而log4j2的性能无论在同步日志模式还是异步日志模式下都是最佳的.

其根本原因在于log4j2使用了LMAX, 一个无锁的线程间通信库代替了, logback和log4j之前的队列. 并发性能大大提升。有兴趣的同学,可以深入探索。

来自log4j2官方的比较数据(同步,在不同的瓶颈下)

https://logging.apache.org/log4j/2.x/performance.html

image.png

image.png

异步场景下的性能比较

AsyncAppender to FileAppender
image.png

Log4j2中的异步日志(AsyncAppender)

默认用ArrayBlockingQueue.队列大小为128.

关于ArrayBlockingQueue

ArrayBlockingQueue是一种地节省了空间,对于记日志有很好的适用性,同时避免内存的伸缩产生波动,也降低了GC的负担。入队出队时由内部的重入锁来控制并发,同时默认采用非公平锁的性质来处理活跃线程的闯入(Barge),从而提高吞吐量。
ArrayBlockingQueue在处理数据的入队提供了offer和put方法。两者的区别是:如果队列满了,offer直接返回给调用线程false, 而不用等待,这种场景较适合异步写日志,即使没有入队成功,仍然可以接受。而put方法则会让当前线程进入等待队列,并再次去竞争锁。
类似的,处理出队时提供了poll和take方法,区别也是是否阻塞调用线程。

参考资料

flush cache 大小8K